Guess what happened to me this week? Well, it may not be too hard to guess after reading the title… I sponsored a test for a 2nd cousin 1 removed with the testees nephew (who was as excited as I was) organizing everything.
Two days ago my email dinged with Ancestry alerting me that the results had arrived, and I thought “Let the discoveries begin!” Shortly thereafter a message arrived from said nephew, letting me know that he would be checking the results when he got off work. I decided to get a head-start and begin locating all the family connections.
The Surprise
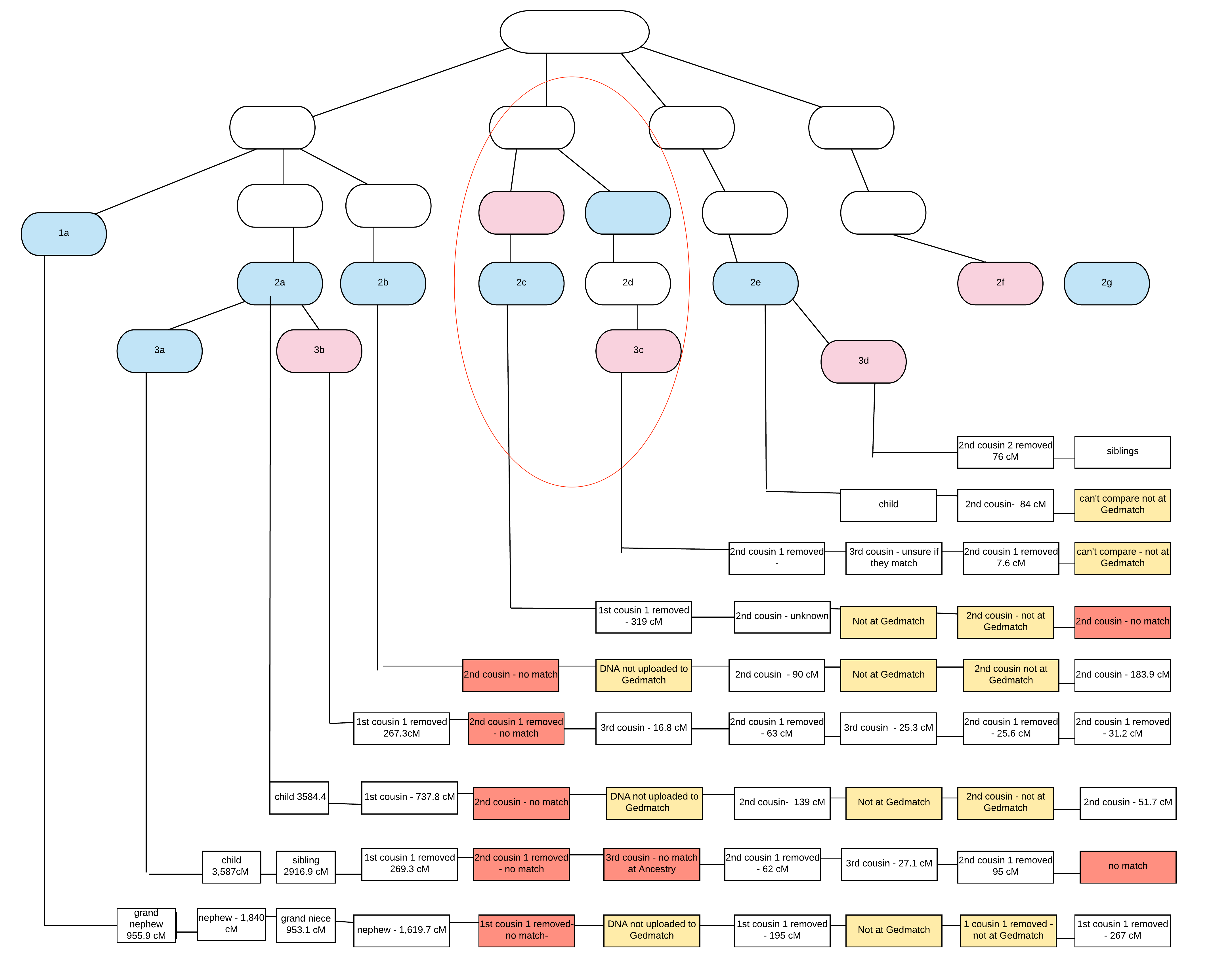
And I have been absorbed ever since. You see the results did not match me or any other of the cousins that had tested.

A match did show up to this person and they shared a grandfather/great grandfather in our DNA family tree. (This was a big clue in helping to pinpoint the break in our DNA tree.)

Now I had to figure out what I was seeing and do my best to explain it to the nephew. I was feeling overwhelmed, confused and shocked.
How do I pass this information along? Where was the disconnect in the family? I didn’t want to make any errors in my assessment so I posted a query on a Facebook page hoping someone would help me.
Thankfully there are many amazing genetic genealogists out there and one person was willing to help. We messaged back and forth and I shared Gedmatch kit numbers and answered questions.
The Hypothesis
My ‘helper’ came to the conclusion that the non-paternal event in the tree was back 2 more generations, the testee’s grandfather, which means the generation circled is the one where the misattributed parentage took place.

This means that I am looking for an event that took place in 1865!!!
Lesson
I now need to rethink what I say when asking someone to do a DNA test. I was aware to warn about recent potential surprises but it hadn’t been on my radar to even consider a surprise that had taken place generations ago.
After sharing the news with the nephew and giving it time to sink in, he is on-board with exploring this further to see where it takes us.
The DNA journey continues…
…with a wiser me at the helm.


Leave a comment